Organigramma
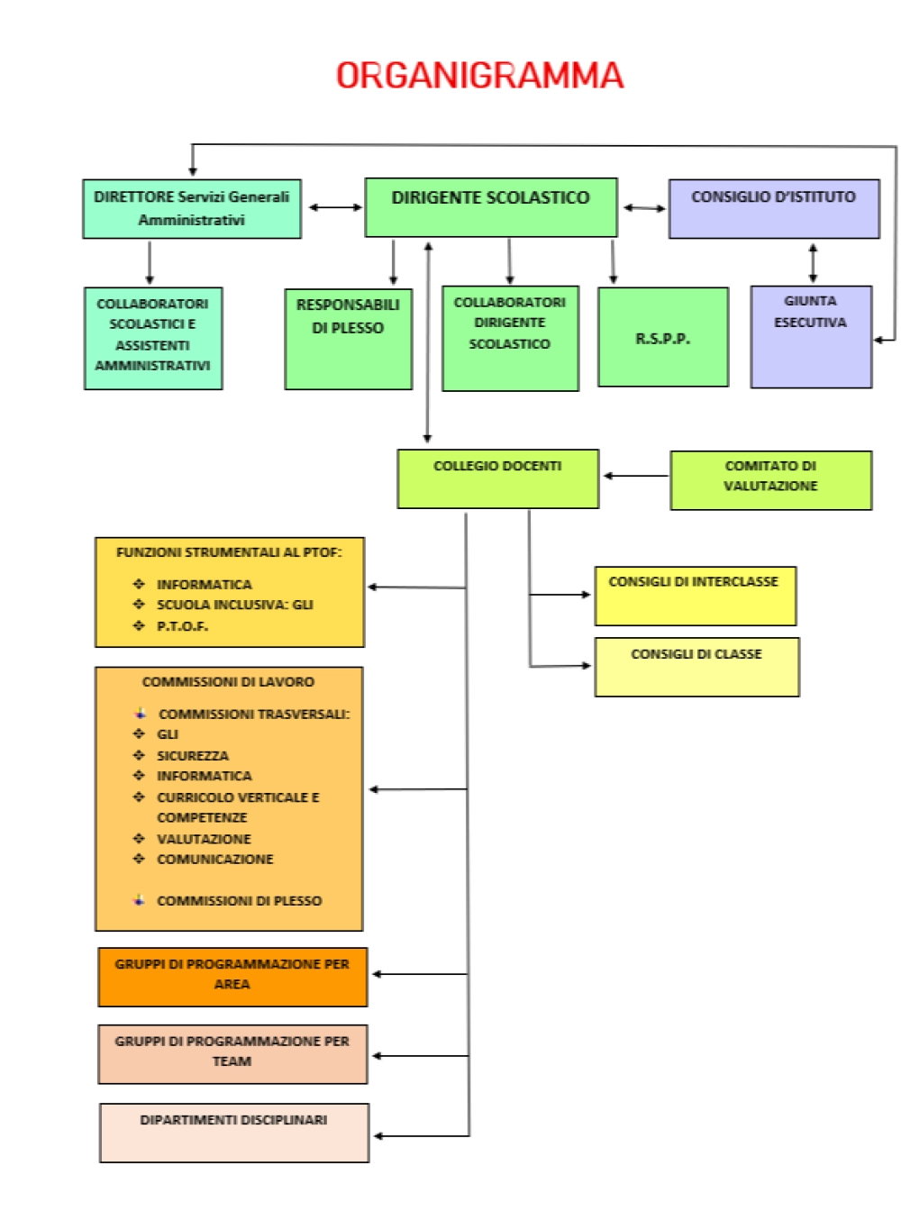
L'Organigramma consente di descrivere l'organizzazione complessa dell'Istituzione Scolastica.
Tipologia
Altro
Cosa fa
L'organigramma d'Istituto descrive l'organizzazione del nostro Istituto e rappresenta una mappa delle competenze e delle responsabilità dei soggetti e delle loro funzioni. L'organigramma consente di descrivere l'organizzazione complessa dell'Istituzione scolastica, dove i soggetti e gli organismi operano in modo collaborativo e condiviso pur ricoprendo differenti ruoli e livelli di responsabilità gestionale con l'unica finalità di garantire un servizio scolastico di qualità.

DIRIGENZA
Dirigente: (D.S.) Prof. Elisabetta Rinaldi
Prima Collaboratrice e vicaria
SERVIZI AMMINISTRATIVI
Direttore dei Servizi Generali e Amministrativi (D.S.G.A.)
e-mail: dsga@icornagoburago.edu.it
Assistenti:
- Area didattica registro elettronico
- Area finanziaria e contabilità
- Personale
COLLEGIO DEI DOCENTI
Plenario: tutti i docenti dell’Istituto
Per ordine di scuola: scuola primaria e scuola secondaria
Per plesso: primaria di Ornago; secondaria di Ornago; primaria di Burago; secondaria di Burago
Comitato di valutazione: docenti scuola primaria e secondaria eletti dal Collegio Docenti
Funzioni strumentali: Area informatica e gestione sito
Area scuola inclusiva/GLI
Attuazione del PTOF
COMMISSIONI TRASVERSALI e COMMISSIONI DI PLESSO
-Referenti Mensa
-Referenti intercultura
-Referenti legalità
-Referenti Bullismo e Cyberbullismo
COMITATO DI VALUTAZIONE
Docenti e Genitori
COLLABORATORI ESTERNI
Amministrazioni Comunali
Psicopedagogisti:
Psicopedagogista scuola Primaria di Burago di Molgora
Psicopedagogista scuola Secondaria Burago di Molgora
Psicopedagogista scuola Primaria di Ornago
Psicopedagogista scuola Secondaria di Ornago
Educatori Comunali
Biblioteche
Comitati genitori
Specialisti per lo sviluppo di progetti
Tecnici aule informatiche
Responsabile per la sicurezza
Rete TREVI /Orientarete/Distretto
Centro Aggregazione Giovanile
FIGURE INTERNE
Collaboratori scolastici
Responsabile del Servizio di Prevenzione e Protezione
Rappresentante dei lavoratori per la sicurezza
Animatore Digitale
Team dell'innovazione tecnologica
Responsabile
Sede
IC "A. Manzoni" Ornago e Burago
-
Indirizzo
Via C. Porta 6, 20876 Ornago (MB)
-
CAP
20876
-
Orari
8-13
-
Email
-
PEC
-
Telefono
-
